![]()

本专业主要培养德、智、体、美全面发展,具有诚信品质、敬业精神和责任意识;掌握一定的专业基础理论知识,具有较强实践技能、良好职业道德和创新精神;具备较强的实际工作能力,能适应市政或交通工程项目建设、工程管理、系统集成与运维养护需要,具有可持续发展能力的高素质技术技能人才。

(1)本专业为江苏省重点建设专业群专业;
(2)建有中央财政支持的国家级综合实训基地、建设有满足道路桥梁工程技术专业学生实习的多家校外实习基地;
(3)拥有一支“专兼结合、校企混编”的“双师型”教学团队,具有丰富的工程经验和教学经验。近年来教师团队积极探索教学改革,形成了“工学结合、校企结合”的人才培养方案。
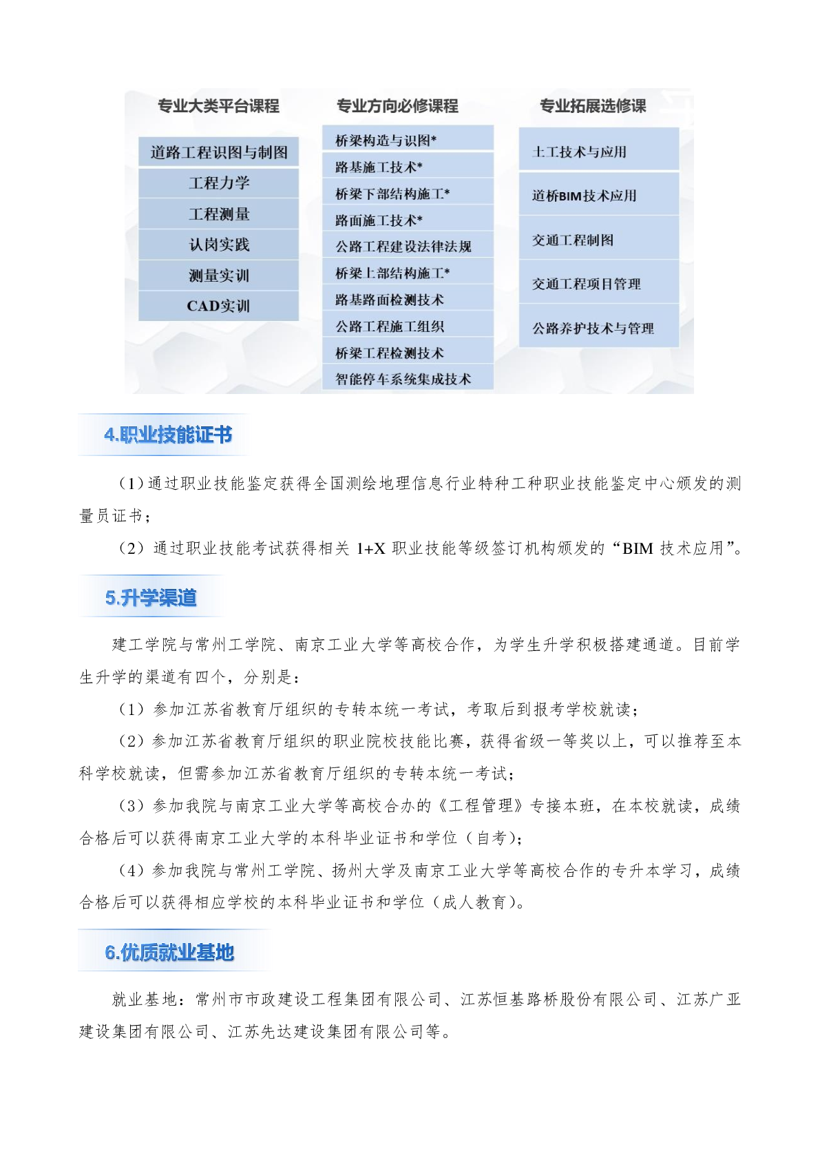
交通工程制图、道路交通控制技术、路基路面检测技术、桥梁工程检测技术、智能停车系统集成技术、交通工程项目管理、交通工程计量与计价等。


(1)通过职业技能鉴定获得全国测绘地理信息行业特种工种职业技能鉴定中心颁发的测量员证书;
(2)通过职业技能考试获得相关1+X职业技能等级签订机构颁发的“BIM技术应用”。

建工学院与常州工学院、南京工业大学等高校合作,为学生升学积极搭建通道。目前学生升学的渠道有四个,分别是:
(1)参加江苏省教育厅组织的专转本统一考试,考取后到报考学校就读;
(2)参加江苏省教育厅组织的职业院校技能比赛,获得省级一等奖以上,可以推荐至本科学校就读,但需参加江苏省教育厅组织的专转本统一考试;
(3)参加我院与南京工业大学等高校合办的《工程管理》专接本班,在本校就读,成绩合格后可以获得南京工业大学的本科毕业证书和学位(自考);
(4)参加我院与常州工学院、扬州大学及南京工业大学等高校合作的专升本学习,成绩合格后可以获得相应学校的本科毕业证书和学位(成人教育)。

就业基地:常州市市政建设工程集团有限公司、江苏恒基路桥股份有限公司、江苏广亚建设集团有限公司、江苏先达建设集团有限公司等。
就业方向:本专业对接的产业主要是公路和桥梁施工企业和相关服务企业,以及部分专业工程咨询公司及工程项目管理公司等。
主要工作岗位:毕业生主要面向市政或交通行业的施工、养护、质量检测、项目管理、系统运维等企事业单位,可担任施工员、测量员、试验员、检测员、等职业岗位的工作。
毕业入职三年内综合年收入6-9万左右。

为保证学生全面发展,提高学生的实践水平和创新能力,本专业积极组织学生参与各类技能大赛和创新创业比赛。近年来在省级高职院校技能大赛中多次获奖,并且在“互联网+”、挑战杯以及江苏省职业院校创新创业大赛等比赛中表现优异。
![]()






- 上一篇:没有了
- 下一篇: 建筑设备工程技术专业
